设为首页
加入收藏
网站首页
法院概况
动态新闻
法院公告
司法公开
法官园地
便民服务
失信曝光
扫黑除恶
欢迎来到bet365欧冠网! 今天是
努力让人民群众在每一个司法案件中都感受到公平正义;全面推进依法治国;弘扬法治,崇尚文明。积极配合创文创卫,助力创建国家卫生县城和广东省县级文明城市
首 页
>
司法公开
>
审务公开
> 内容
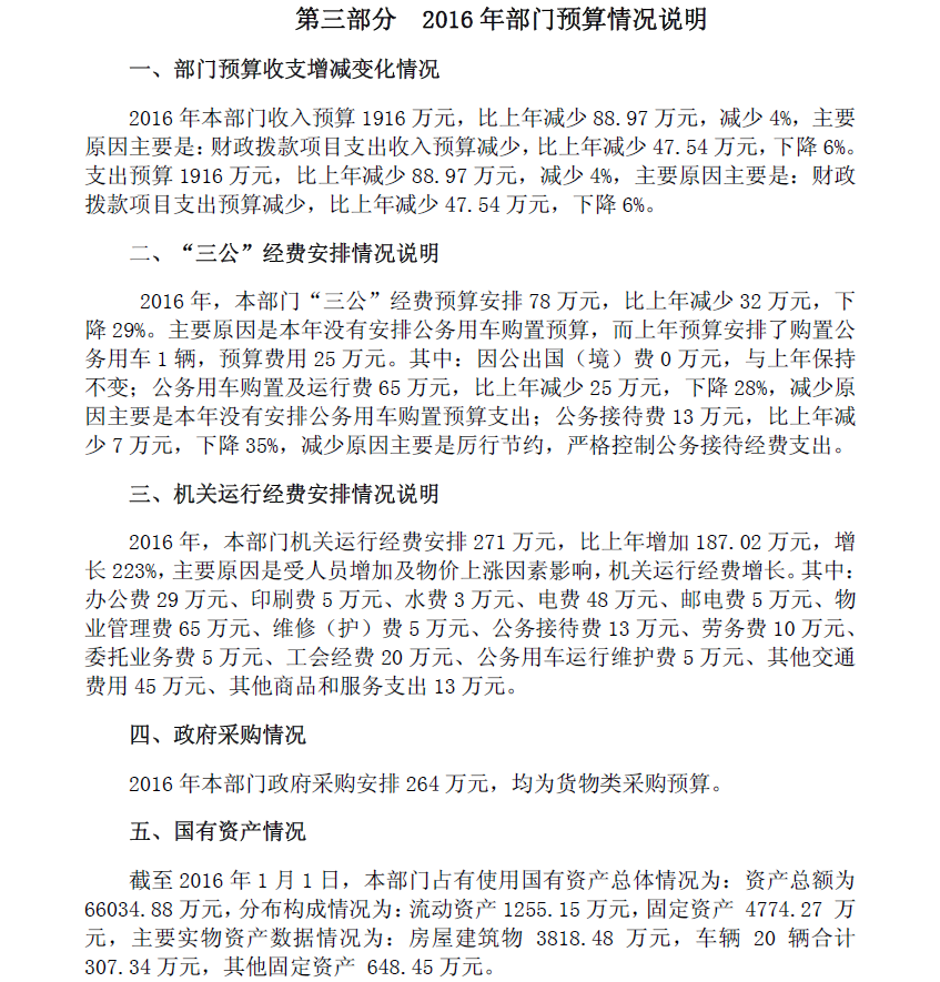
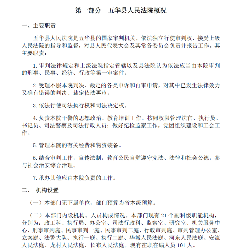
2016年五华县人民法院部门预算
时间:2016-02-23 点击:
次
【关闭窗口】